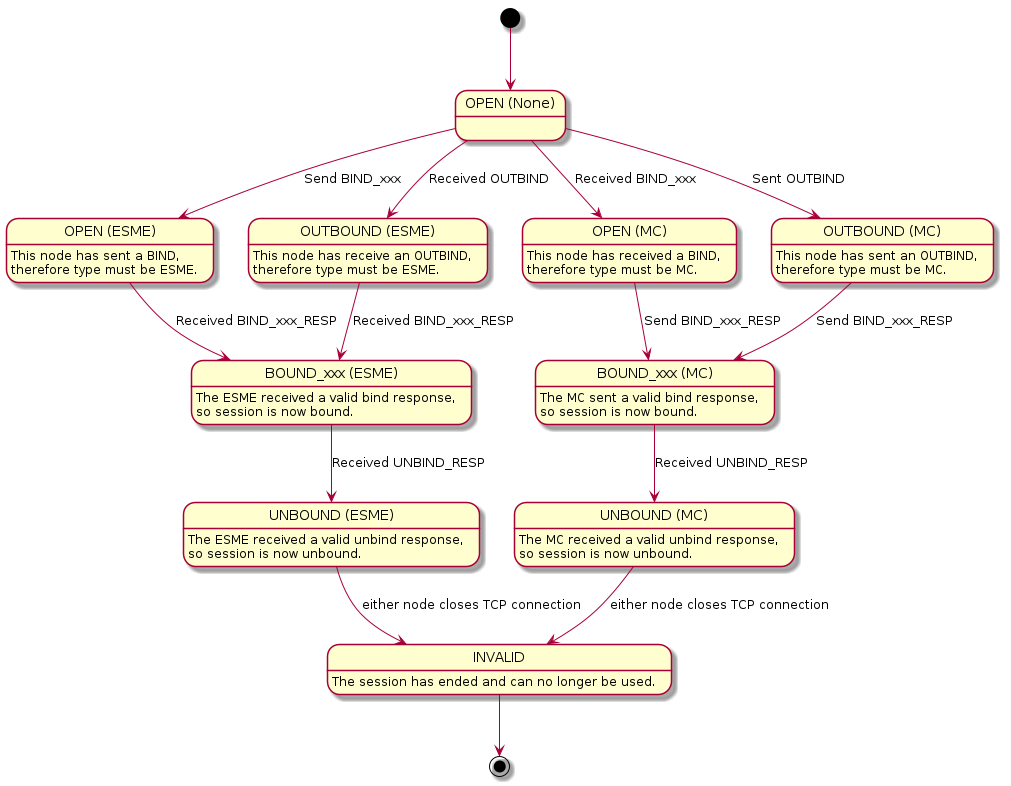
The state diagram shows the states and transitions that an SMPP Session can go through.
Note that for brevity each type of bind request has not been shown, instead BIND_xxx is used to denote
BIND_TRANSMITTER, BIND_RECEIVER and BIND_TRANSCEIVER.
Note that, in any of the above states, either node closing the session will
cause a transition to the INVALID state.

