This chapter provides an overview of using the FSM Tool to develop JAIN SLEE services for the Rhino platform.
Below are descriptions of:
-
How FSM works with Rhino — how Rhino services handle events, and the merits of using FSM Tool versus hand-coding an application’s state machine behaviour
-
Using the FSM Specification to code FSMs — how the spec provides a clean separation of concerns, formalism, and simplicity that make it is easy for developers to create both simple and complex services
-
FSM Tool features — the FSM Tool’s development workflow, showing current and planned features that simplify and enhance coding JAIN SLEE services
-
Example: defining SBB state machines — a hierarchy of state machines for an SBB entity tree design, developed using FSM Tool.
How FSM works with Rhino
Rhino is an event-driven application server for JAIN SLEE services. A typical service must handle many different events from one or more sources (such as an MSC, S-CSCF, or SMSC). With Rhino, an event handler — defined by the service — processes each event a service receives. The event handler then does some logic associated with the event and the current state of the application.
JAIN SLEE does not define the concept of an application state or action. The service developer can choose how best to implement an application’s state machines. Many JAIN SLEE developers hand-code the state-machine logic associated with each application state, and transition directly with the JAIN SLEE APIs.
|
|
The perils of hand-coding
Hand-coding the behavioural model of a Rhino application breaks the link between the specification and its implementation. As a project progresses, the only reliable source of information on the behaviour of the application becomes the application code itself. |
How FSM Tool facilitates coding FSMs for Rhino
OpenCloud’s FSM Tool formalizes the definition of an application’s state machine behaviour. At the same time, it provides a framework for implementing and maintaining actions in Java (without having to hand-code the state machine behavioural logic). The tool provides the logic that executes actions when a service receives an event.
|
|
The benefits of using a tool
Using a formalized and executable state machine definition preserves the link between the application’s design and implementation as a project progresses. |
Taking a formal approach to state machine specification has some additional benefits. FSM Tool can automatically generate:
-
documentation — The formal state machine specification auto documents the behavioural model of the application component. FSM Tool automatically generates both a tabula state machine description and a diagram, and embeds them in the Javadoc of the Sbb under development. Developers and future maintainers of the application will automatically have well-documented components.
-
testing — Future versions of FSM Tool will introduce automatic generation of a set of JUnit tests for state machine behaviour, and a promela model of the state machine with static analysis on it using Spin model-checking software.
Using the FSM Specification to code FSMs
As described in About FSM and the FSM Tool, the FSM Tool uses a hybrid state machine specification, the FSM Tool Finite State Machine (FSM). Developers specify FSMs for an application, using an easy-to-use domain-specific language (DSL) that explicitly uses state-machine design terminology ("states", "events", "inputs", and "actions").
|
|
Some state machine tools, such as UML state charts and SCXML, have complex specifications that include features such as composite states (that represent embedded state machines, include conditional logic and provide embedded programming features). FSM Tool FSM does not try to be a self-contained programming environment. Instead, it focuses on the formal specification of state machine behaviour. |
Each FSM Tool FSM specification defines a single state machine. This makes it simple to understand and maintain. The hierarchies of state machines necessary to implement complex application are composed of multiple intercommunicating FSM specifications, which communicate using endpoints and a developer-defined endpoint-to-endpoint mapping logic.
|
|
FSM Tool FSM’s clean separation of concerns, formalism, and simplicity make it is easy for developers to create both simple and complex services. |
FSM Tool features
The following diagram illustrates a developer’s workflow when using FSM Tool, highlighting existing and planned features of the tool.
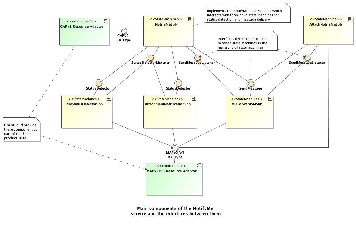
Example: defining SBB state machines
In JAIN SLEE services, a Service Building Block (SBB) may implements a component with one state machine. FSM Tool makes it simple to define the state machine of a single SBB. TIP: For advanced service development FSM Tool provides support for multiple FSMs per SBB.
A typical JAIN SLEE application includes an SBB entity tree. These are very well matched to a service design based on a hierarchy of state machines. SBBs implement each state machine in the hierarchy, and the local object interfaces between the parent and child SBBs provide the mechanism for inter-FSM communication, using endpoints.
The following diagram shows the component design of a service which uses a hierarchy of state machines developed using FSM Tool. The behavioural specification for each component labelled with the <<StateMachine>> stereotype was defined using FSM Tool.
